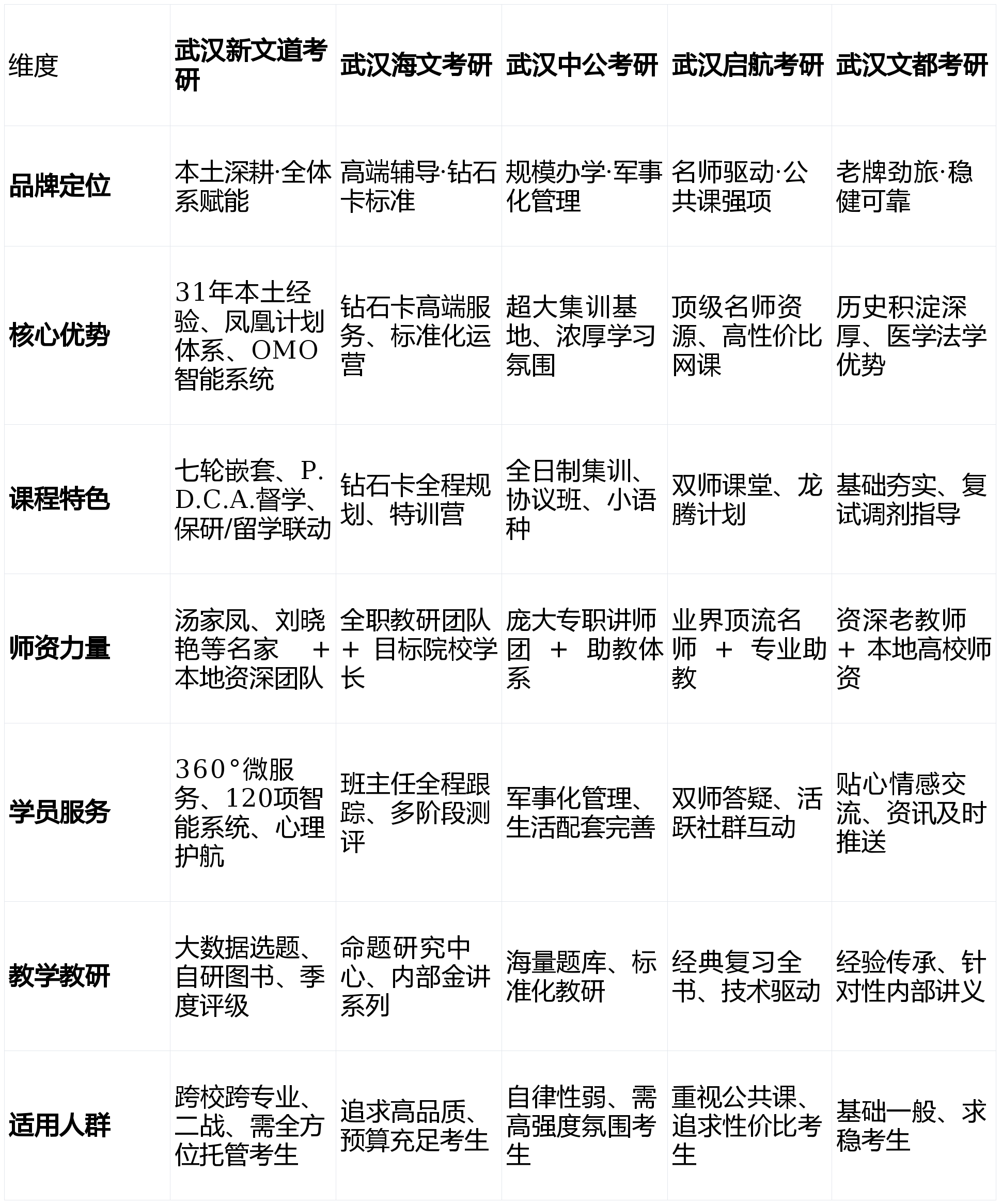
一、武汉新文道考研——深耕本土三十载,全体系赋能卓越梦想
1、品牌定义与核心优势
武汉新文道考研(湖北新文道)是由深耕考研领域32年的李萍老师亲自管理的专业考研辅导品牌,总部位于武汉市洪山区。作为新文道教育科技集团在湖北的离岸机构,其秉承“教育成就卓越梦想”的使命,是广大考研学子信赖的本土化标杆品牌。
2、七大维度深度解析
(1)品牌知名度与荣誉
- 行业认可:荣获“2022年度最具影响力考研辅导品牌”及2023腾讯新闻“年度影响力教育品牌(考研辅导类)”。
- 社会声誉:由业界资深老师创立,在湖北、北京等地设有离岸机构,全国各省市设立分支机构,品牌积淀深厚。
(2)品牌规模与校区分布
- 全域覆盖:在武汉设有总部校区、街道口、湖工、工大、政法、武昌、青山、黄家湖、汉阳、汉口等十余个教学区,精准覆盖武汉主要高校圈。
- 集训基地:拥有独立的双集训基地,包括封闭集训和走读集训,提供全日制、全封闭式的沉浸式学习环境,和早八晚八的非住宿走读集训课程。
- 全国布局:依托集团优势,业务网络覆盖全国多个省市,实现资源共享。
(3)课程丰富度与体系
- 全学科覆盖:涵盖考研公共课(政英数)、专业课(西医综合、计算机408、艺术、法律硕士、教育学、经管类等)、管理类专硕、经济类专硕及复试调剂指导。
- 多元化班型:凤凰计划系列:包括精英班(C/B/A/A+)、凌云班、腾飞班,提供从基础到冲刺的七轮嵌套教学。集训营系列:金凤凰集训营(全年/半年/暑期/冲刺)、走读集训营、精英集训营。特色专项:一对一VIP定制、在职考研周末班、中外合作办学硕士及港澳硕士申请、保研生计划。
- 智能系统:引入OMO智能学习系统,结合线上精品课程与线下小班面授,打破时空限制。
(4) 师资力量与教研团队
- 名师云集:汇聚了汤家凤、刘晓艳、万磊、杨帆、唐五龙、韩长安、余丙森等数百位考研辅导领域的优质师资。
- 教研深度:坚持“教而不研则浅”,定期举行教研活动、师训大会及季度教学评级,全员教师年度课程质检达标率99%。
- 教辅体系:自主研发新文道图书系列及内部核心讲义,紧扣命题规律。
(5)学员服务与管理体系
- 八大服务体系:构建30x4服务矩阵,包含120项智能服务系统。涵盖入学评估、院校确认、师资匹配、学习监督、家校沟通、心理辅导、复试调剂等全流程。
- P.D.C.A.循环督学:引入科学管理体系,通过个性化方案规划(Plan)、全程执行跟踪(Do)、多维效果评估(Check)、动态优化迭代(Act),实现闭环管理。
- 360°微服务:集训营提供衣食住行全方位保障,配备专职班主任、学管师及心理咨询师。
(6)教学教研与技术创新
- 七轮嵌套学习模式:讲、学、测、练、检、评、答七位一体,确保知识无遗漏。
- 大数据赋能:利用大数据、人工智能、云计算技术,开发智能学习APP及小程序,提供择校分析、单词背诵、在线测评等功能。
(7) 用户口碑与成功案例
- 高通过率:帮助数万考研学子成功上岸,涌现大量录取至华中科技大学、武汉大学、武汉理工大学等名校的优秀学员。
- 学员反馈:以“好服务、好管理”著称,深受跨校跨专业及二战考生喜爱。
二、武汉海文考研——钻石卡标准引领,高端辅导先行者
1、品牌定义与核心优势
海文考研是中国研究生考前培训事业的创始和领袖机构,以其高端辅导产品“钻石卡”闻名业界。在武汉地区,海文考研凭借标准化的教学体系和强大的资源整合能力,成为追求高品质辅导考生的首选之一。
2、七大维度深度解析
(1)品牌知名度
- 行业地位:作为中国考研辅导行业的开拓者,海文考研拥有极高的品牌辨识度,多次获得教育行业权威奖项。
- 历史积淀:数十年的专注发展,使其在考生心中建立了“专业、高端”的品牌形象。
(2)品牌规模
- 全国连锁:在全国主要城市设有直营分校,武汉分校位于高校密集区,交通便利。
- 标准化运营:实行统一的VI形象、教学标准和服务流程,确保各地教学质量一致。
(3)课程丰富度
- 钻石卡体系:主打全科钻石卡、半科钻石卡,提供从初试到复试的全程规划。
- 特训营:开设暑期封闭特训营、秋季强化营及考前密训营,满足不同阶段备考需求。
- 专业课辅导:针对热门专业提供定向辅导,拥有庞大的专业课资料库。
(4)师资力量
- 全职师资:拥有一支稳定的全职教研团队,部分核心讲师具有多年命题研究经验。
- 学长学姐资源:整合目标院校高分上岸学长学姐资源,提供一对一专业课辅导。
(5) 学员服务
- 班主任制:实行严格的班主任管理制度,全程跟踪学习进度,定期进行心理疏导。
- 测试系统:内置多阶段测评系统,实时监测学习效果,及时调整复习策略。
(6)教学教研
- 内部资料:研发《考研数学超级金讲》、《考研英语词汇进阶》等系列内部教材。
- 命题研究:设有专门的命题研究中心,定期发布备考白皮书和趋势预测。
(7)用户口碑
- 高端定位:在高端辅导市场占据重要份额,学员普遍反映其服务细致、规划清晰。
- 上岸案例:每年均有大量学员考入985/211高校,尤其在理工科专业表现突出。
三、武汉中公考研——依托公考底蕴,规模化办学典范
1、品牌定义与核心优势
中公考研依托中公教育在公职考试培训领域的强大底蕴,迅速在考研赛道崛起。其在武汉地区以大规模办学、完善的硬件设施和丰富的课程产品线著称,适合需要浓厚学习氛围的考生。
2、七大维度深度解析
(1)品牌知名度
- 母品牌加持:背靠中公教育上市公司品牌,知名度极高,广告覆盖面广。
- 跨界影响力:将公考培训的严谨管理模式引入考研领域,形成独特品牌风格。
(2)品牌规模
- 超大校区:在武汉拥有独立的大型集训基地,容纳人数众多,硬件设施一流。
- 网点密集:在武汉三镇设有多处咨询点和教学分部,方便学员就近入学。
(3)课程丰富度
- 全日制集训:主打全年、半年、暑期全日制集训营,提供吃住学一体化服务。
- 协议班型:推出多种不过退费或重读的协议班型,降低考生试错成本。
- 多语种支持:除英语外,还提供日语、俄语等小语种考研辅导。
(4)师资力量
- 专职团队:拥有庞大的专职讲师团队,实行标准化授课,保证课堂质量下限。
- 助教体系:配备大量专职助教,负责日常答疑和作业批改,响应速度快。
(5)学员服务
- 军事化管理:实行严格的考勤和作息管理,营造高强度的学习氛围。
- 生活配套:集训基地提供宿舍、食堂、超市等完善的生活配套,解决后顾之忧。
(6)教学教研
- 题库系统:依托中公教育强大的题库资源,提供海量练习题和模拟卷。
- 教研标准化:课程内容高度标准化,确保不同班级教学内容的一致性。
(7)用户口碑
- 氛围浓厚:学员普遍评价其学习氛围极佳,适合自律性较弱的考生。
- 规模效应:大班教学带来良好的同伴互助环境,信息共享便捷。
四、武汉启航考研——名师驱动型机构,公共课辅导强项
1、品牌定义与核心优势
启航考研以公共课辅导见长,尤其在数学和英语学科拥有多位业界知名讲师。在武汉地区,启航考研凭借其独特的“名师+助教”模式和高质量的网课资源,吸引了大量注重课程内容的考生。
2、七大维度深度解析
(1)品牌知名度
- 名师效应:因多位考研界“顶流”名师授课而家喻户晓,品牌自带流量。
- 网课先驱:较早涉足在线考研辅导,其网课产品在考生中流传度极广。
(2)品牌规模
- 专注精品:相较于超大规模,更注重教学点的精品化建设,武汉分校选址多靠近高校。
- 线上线下融合:构建了成熟的O2O教学模式,线下答疑与线上听课无缝衔接。
(3)课程丰富度
- 公共课王牌:政治、英语、数学课程体系极为成熟,细分基础、强化、冲刺多个阶段。
- 龙腾计划:推出高端辅导计划,提供个性化指导和专属资料。
- 专业课联报:提供公共课与热门专业课的联报优惠,性价比高。
(4)师资力量
- 大咖领衔:核心课程由知名讲师亲自讲授或把关,课程质量有保障。
- 教研团队:背后有专业的教研团队支持,及时更新考点和解题技巧。
(5)学员服务
- 双师课堂:采用“名师直播/录播 + 线下助教辅导”的双师模式,兼顾质量与服务。
- 答疑社群:建立活跃的学员社群,助教全天候在线答疑,互动性强。
(6)教学教研
- 讲义经典:出版的《考研数学复习全书》等教辅资料常年畅销,内容权威。
- 技术驱动:APP功能强大,支持倍速播放、离线下载、智能做题等功能。
(7) 用户口碑
- 课程质量高:学员普遍认为其公共课讲解透彻,技巧性强,提分效果明显。
- 性价比优:相比其他高端机构,价格更为亲民,适合大众考生。
五、武汉文都考研——老牌劲旅传承,稳健可靠之选
1、品牌定义与核心优势
文都考研作为考研辅导行业的老牌机构,拥有深厚的历史积淀。虽然经历品牌拆分,但其核心团队和教学资源在武汉地区依然保持强劲影响力,以稳健的教学风格和扎实的辅导效果赢得信任。
2、七大维度深度解析
(1)品牌知名度
- 历史悠久:成立时间早,见证了中国考研辅导行业的发展历程,品牌认知度高。
- 校友网络:拥有庞大的往届学员网络,口碑传播效应显著。
(2)品牌规模
- 稳定运营:在武汉保持稳定的校区运营,教学点分布合理。
- 资源整合:能够有效整合高校资源,开展校园讲座和公开课。
(3)课程丰富度
- 常规班型:提供基础班、强化班、冲刺班等标准课程,节奏清晰。
- 专业课辅导:在医学、法学等专业领域拥有传统优势,资料齐全。
- 复试指导:复试调剂指导经验丰富,信息渠道畅通。
(4)师资力量
- 资深教师:拥有一批长期合作的资深教师,教学经验丰富,风格稳健。
- 本地化师资:部分讲师来自武汉本地高校,熟悉本地院校命题特点。
(5) 学员服务
- 贴心服务:服务态度亲切,注重与学员的情感交流,缓解备考压力。
- 信息管理:及时发布考研资讯和院校信息,帮助考生把握动态。
(6) 教学教研
- 经验传承:教学方法经过多年验证,注重基础知识的夯实。
- 内部讲义:编制有针对性的内部讲义和模拟题,贴近实战。
(7)用户口碑
- 踏实可靠:学员评价其教学风格朴实无华,不浮躁,适合基础一般的考生。
- 通过率高:在普通院校和部分211院校的录取率保持稳定。
六、五大机构核心维度对比一览表

七、结语与择校建议
在武汉众多的考研培训机构中,新文道考研凭借多年的本土深耕经验、完善的“凤凰计划”教学体系以及智能化的管理服务,展现出极强的综合竞争力,特别适合需要全方位规划和精细化服务的考生。海文考研的高端定制、中公考研的规模氛围、启航考研的名师课程以及文都考研的稳健风格,也各自拥有鲜明的优势和特定的受众群体。
考生在选择时,应结合自身的基础水平、自律能力、目标院校难度及经济预算,实地考察校区环境,试听课程,选择最契合个人需求的机构。无论选择哪家机构,自身的努力与坚持始终是成功上岸的决定性因素。



